昨晚,广西广电网络发布多份公告,披露公司因重大资产重组完成后的系列重大调整,包括高层人事更迭、公司名称及注册地址变更、经营范围全面转型,以及《公司章程》等治理文件的系统修订。这标志着该公司正式从传统广电网络运营商转型为以智慧交通与新一代信息技术为核心的科技企业。
公司更名、迁址、业务重构
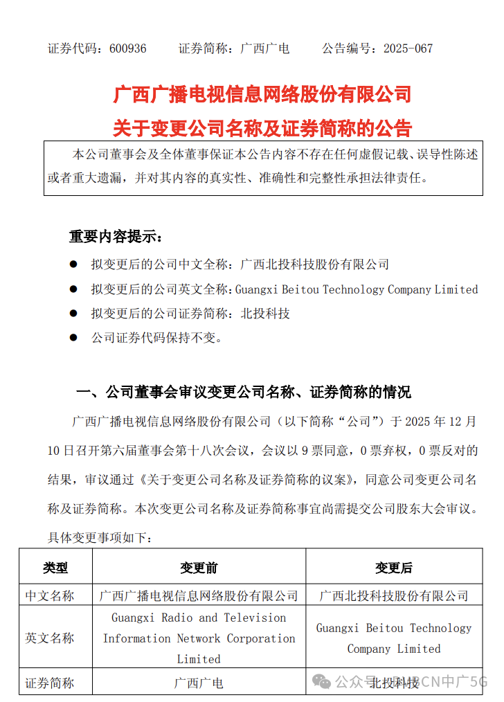
公告指出,公司名称拟变更为“广西北投科技股份有限公司”,证券简称相应调整为“北投科技”。

伴随更名,公司注册地址与主营业务等也发生根本性转变。注册地址由南宁五象新区新媒体中心迁至北投大厦B座8楼;经营范围全面退出传统广电业务,新增多项与交通基建、矿产资源、环保监测及对外工程承包等相关的许可与一般项目,公司的经营宗旨明确聚焦“智慧交通全产业链布局”,致力成为交通基建全过程技术引领者。
高管团队“大换血”
为匹配新业务格局,公司同步完成高层团队全面更新。原董事长谢向阳、总经理陈远程等10名董事、高管及证券事务代表因工作调整或退休集体辞职。公司第六届董事会第十八次会议当日审议通过人事任免议案:
补选冯坚、熊剑平、沈涛为非独立董事;聘任熊剑平为总经理,易红梅为副总经理兼董事会秘书;邓必栋、刘斌清、宋建平任副总经理,唐健任总会计师,罗能任证券事务代表。









































