C114讯 6月10日消息(高娟)碎片化的消费模式、极致的观感需求、创新应用场景,让视频应用成为需求风口,也推动了视频云市场的水涨船高。
纵观当下,视频云竞争格局虽有天下三分之势,但大局未定。作为运营商云阵营的代表,联通云胜算几何?
日前,联通云智能视频云负责人白茂生在接受C114通信网独家专访时表示,联通云将以“智”联动握胜算。同时,作为联通云的细分赛道,联通七大场景云中的智能视频云也将继续细分场景,实现且“视”天下目标。

边界消融,视频云增式强劲
IDC在其发布的跟踪报告中曾用“最为亮眼”来评价中国视频云市场。
事实也是如此!报告数据显示,2020下半年中国视频云整体市场规模达到38.1亿美元,同比增长达到45.7%;2021上半年中国视频云市场规模达到43.7亿美元,同比增长达到38.7%。
“一方面,视频场景将向高清化、交互式、沉浸式演进;另一方面,非视频场景将向视频化演进。这两大动力将驱动视频云市场持续高速增长。”IDC指出,中国视频云市场不仅迎来了五年中的第二次增长高潮,而且,下一个增长高潮也已在酝酿之中。
在白茂生看来,中国视频云市场的强势崛起的推动力来自于多个层面。“形式上,音视频通话与直播以互动性强的特点,急速向电商、游戏、办公等垂直领域延伸;技术上,5G+AI+4K的战略布局推进了新旧媒体一体化发展,借助电视媒体在音视频制作方面的优势,提升高品质新媒体制作能力;场景上,技术的进步降低了视频生产成本和技术门槛,加速推进传统行业的智能化裂变,视频云的应用场景得以进一步拓宽。”
白茂生表示,目前视频已经渗透并融入到千行百业中,而且成为一个标配,并衍生出更多的新需求。在视频社会化时代,产业边界消融、应用场景拓宽,未来中国视频云市场景气度将持续上行,并呈现出四大新趋势。
一是传统行业的上云转型会加快,包括安防监控、传媒、教育等领域;二是视频云的软硬件一体化解决方案可以进一步提升整体性能,降低用户使用成本;三是云边端一体化架构,可以更好地满足边缘感知,按需汇聚分类应用及多层认知的业务需求;四是5G将会加速超高清及低时延视频交互类视屏应用,如VR、云游戏的快速普及。
以“智”联动,联通云的胜算
“增式强劲”也意味着更大的市场蛋糕和更加激烈的竞争。“视频云已经成为主流云厂商标配,按照业务和技术壁垒划分可归纳为三类。”白茂生指出,第一类是以BATH为代表的国内互联网企业,具备全栈视频云能力,可以赋能全行业的一些视频应用;第二类是以细分领域作为切入点,关注某一个特定领域的厂商,如实时通信(RTC)厂商等;第三类则是以运营商为代表的云厂商,结合云网一体优势来构建多场景视频云产品及解决方案。
在视频云赛道上,联通云将主打“智能+细分场景”牌,将智能视频云与混合云、自主可控云、5G边缘云、数海存储云、物联感知云、智链协同云这六大场景云联动,掌握胜算!
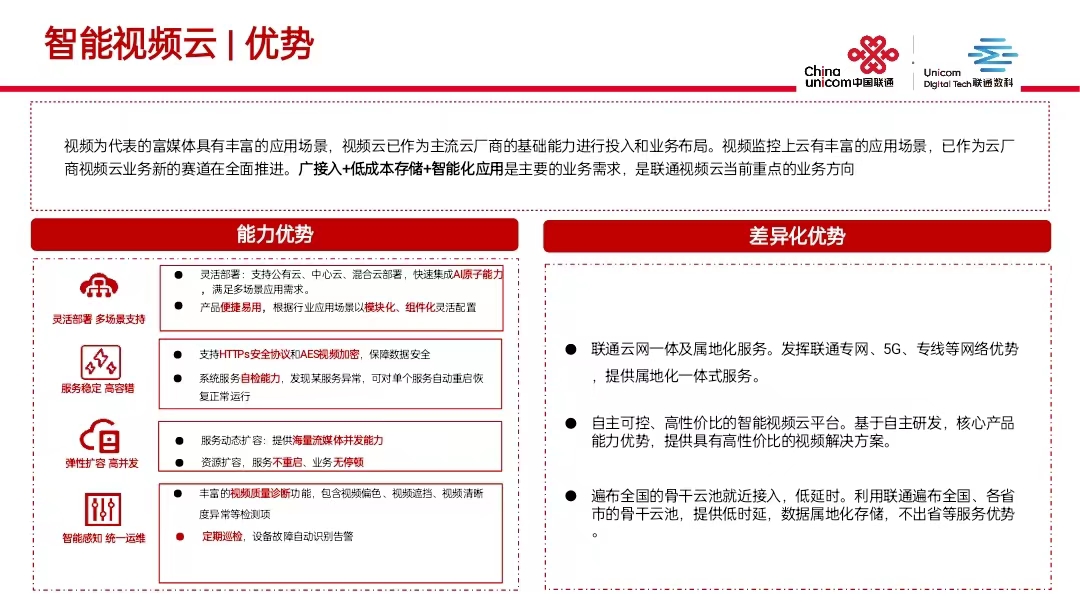
据悉,联通云智能视频云可以从“云网智技术一体化、产品平台化、应用场景化”三个层面全面赋能多场景的视频应用,它以联通云IaaS、PaaS、AI全栈自研能力为基础进行构建,基于统一的智能视频云中台能力进行产品打造,并开放API和SDK为行业应用赋能,以满足多场景的应用需求。
首先,智能视频云可支持公有云、私有云、混合云部署,快速满足业务需求;还可根据特定领域的需求以模块化、组件化灵活部署。其次,支持HTTPs安全协议、AES视频加密等安全机制,保障数据安全;并且支持资源灵活弹性扩容,满足海量监控视频接入与高并发处理。同时,融合人员入侵、人流统计、口罩合规等多场景智能AI应用,可提供智能检测分析预警服务。
因此,智能视频云能很好地满足视频监控的“看、存、管、控、维”需求,从而实现推进公共安全视频监控建设和联网应用,探索推行以远程监动监管、预警防控为特征的非现场监管;统筹道路视频监控、社区监控等系统,实时感知交通出行、生态环境、城市实景等城市要素,推广“智安小区”“智安单位”建设,创新智能化社会治安防控体系。
联通云智能视频云借助中国联通专网、5G、专线等网络优势,提供属地化一体式服务;基于自主研发、核心产品能力优势,提供具有高性价比的视频解决方案;遍布全国的骨干云池就近接入,低延时,可实现数据属地化存储,数据不出省更安全。
场景再细分,且“视”天下
数字化转型已经从互联网企业延伸到了千行百业,云计算行业未来的竞争会日趋激烈,联通云也在加速崛起。重“场景”可谓是联通云的杀手锏,联通云智能视频云已在项目服务中得到全面实践,让视频传达更多消息,更“懂”用户的需求。
“今年初,某直辖市疫情形势严峻,按照该市防疫指挥部关于隔离点的改建工作要求,需要在上千个位于不同区域的离散监控防范区安装监控摄像头,并满足统一监管、实时查看视频、重点时段视频回放以及视频存储至少90天等需求。在项目实施过程中,联通云积极响应,迅速组建项目小组进行需求分析和方案设计。最终,联通云项目组仅用一周时间便完成近1200台安防摄像头的安装以及联通云智能视频云服务部署工作,并在服务期间7*24小时进行运维保障,充分满足了该市防疫指挥部要求的视频回看、实时查看等功能。”白茂生介绍到,“某集团的原有安消防平台缺乏统一管控、风险预警的数字化管理能力,我们通过构建统一智能视频云平台,支持全国多节点监控设备及平台通过专线接入,实现监控视频汇聚管理、消安防联动,还可对视频数据进行集约化、可扩展性管理,真正做到消安防管理由事后追责到事前预警;某社区智慧社区的平台通过对接智能视频能力平台,在便捷社区管理和服务的同时,最大化保障社区居民的财务和人生安全。”
“智能视频云是一个比较大的场景,但它本身还可以细分出更多场景。”白茂生强调,目前智能视频云的细分场景主要包括楼宇监控、行业监管、社会化监督等视频上游应用场景,未来将向更加细分的场景渗透,实现且“视”天下目标的同时,推动联通云高质量发展。
从业务角度出发,细分场景方式可形成更多细分解决方案,带动联通云的快速发展;从产品角度出发,做透细分领域可以更加丰富产品的生态,实现多场景联动;从技术角度出发,场景再细分可以推动联通云平台的不断迭代和优化,变得更加安全、可靠和稳定。
而且在躬行场景再细分方面,智能视频云已做好布局。“打铁还需自身硬,我们在加快自身产品研发步伐的同时,还将与合作伙伴一起强壮生态,与更多行业应用做结合。”白茂生透露,今年智能视频云工作的重点就是做深做透细分领域,进一步实现产品的规模化复制。









































