四、宽带远程诊断系统的应用案例与效果验证
4.1典型应用案例分析
为验证宽带远程诊断系统的实际应用价值,本项目选取泰州联通服务范围内的三类典型场景(普通家庭用户故障诊断、特殊人群服务、多设备组网故障处理)开展案例实践,结合系统功能模块与南京为和智能视频话务平台的技术支撑,详细记录故障处理流程与效果。
案例一:普通家庭用户路由器配置错误远程解决
案例背景:泰州海陵区某小区用户(35 岁,家庭组网设备含智能电视、路由器、智能音箱共 5 台),反馈 “智能电视频繁断网,其他设备网络正常”,通过微信小程序发起远程诊断请求,系统自动分配客服坐席处理。
处理流程:
1.远程数据采集:用户发起请求后,系统通过 TR-069 协议采集用户路由器数据,显示 “路由器已连接设备 5 台,智能电视连接 WiFi 频段为 2.4GHz,信号强度 - 75dBm,近 10 分钟内断连 3 次;其他设备连接 5GHz 频段,信号强度 - 50dBm,无断连记录”。
2.故障初步诊断:故障诊断模块基于数据特征匹配规则库,输出 “故障类型:设备连接配置错误,原因:智能电视连接的 2.4GHz 频段周边信道冲突(检测到 8 个相邻 WiFi 信号),解决方案:指导用户将智能电视切换至 5GHz 频段,或修改 2.4GHz 频段信道为 11”。
3.视频交互协助:用户对 “信道配置” 操作存在疑问,点击 “视频咨询”,系统通过南京为和视频话务平台生成呼叫链接,客服坐席发起视频通话(无需 APP 下载,用户点击短信链接接入)。
4.远程指导操作:客服通过屏幕共享功能,展示路由器管理界面操作步骤,指导用户:①打开路由器 APP,进入 “WiFi 设置”;②找到智能电视设备,点击 “切换频段”;③选择 5GHz 频段,保存配置。过程中,用户因操作失误多次进入错误界面,客服通过视频截图标记正确入口,同步推送 “WiFi 频段切换指导视频”,最终用户完成配置。
5.效果验证与工单闭环:配置完成后,系统重新采集数据,显示智能电视连接 5GHz 频段后信号强度提升至 - 45dBm,30 分钟内无断连;客服发起用户满意度调查,用户评分 5 分(非常满意),工单状态更新为 “已完成”。
案例效果:整个故障处理过程耗时 22 分钟,无需工程师上门,相比传统上门服务(平均等待 24 小时 + 上门 30 分钟),响应速度提升 99%,直接节省人工与交通成本约 100 元;用户无需等待,且通过视频指导清晰理解操作步骤,服务体验显著提升。
案例二:企业用户多设备组网故障三方协同诊断
案例背景:泰州医药高新区某小微企业(员工 10 人,组网设备含企业路由器、交换机、监控摄像头共 8 台),反馈 “办公网络整体卡顿,监控摄像头频繁离线”,通过 Web 端发起远程诊断请求,系统识别 “企业用户” 标签后,分配网络工程师与设备工程师联合处理。
处理流程:
多维度数据采集:系统通过 MQTT 协议采集企业路由器、交换机数据,显示 “路由器出口带宽利用率 95%,交换机端口 2-5 存在丢包(丢包率 8%);监控摄像头均连接交换机端口,离线频率与丢包时段重合”;同时,调用智能中台层的企业用户历史数据,发现 “该用户近 1 个月带宽利用率持续上升,未升级宽带套餐”。
初步诊断与三方协作:故障诊断模块输出 “疑似带宽不足 + 交换机硬件故障”,因涉及网络与设备两类问题,网络工程师通过南京为和视频话务平台的 “三方通话” 功能,邀请设备工程师加入视频会议,同时发起与企业 IT 负责人的视频连接。
视频协同排查:网络工程师通过屏幕共享展示带宽监控曲线,说明 “带宽峰值超出签约 50Mbps 上限,需升级至 100Mbps”;设备工程师指导企业 IT 负责人查看交换机指示灯,通过视频截图标记 “端口 3 指示灯闪烁异常,判断为端口故障”,建议 “临时更换备用端口,后续上门更换交换机”。
分步解决与闭环:网络工程师远程协助企业提交宽带提速申请(通过系统对接 CRM 系统,自动生成订单);设备工程师记录交换机故障信息,创建 “上门更换工单”(优先级设为 “紧急”),并指导 IT 负责人将摄像头临时切换至正常端口;2 小时后,系统采集数据显示 “带宽升级完成,交换机备用端口无丢包,摄像头全部在线”,企业 IT 负责人确认问题解决,工单闭环。
案例效果:通过 “远程诊断 + 三方通话”,实现 “带宽问题远程解决 + 硬件问题精准上门”,避免工程师盲目上门排查;宽带提速与设备更换协同推进,故障总解决时长从传统的 48 小时缩短至 3 小时,企业业务中断损失降至最低,用户满意度评分 4.8 分。
4.2系统整体应用效果验证
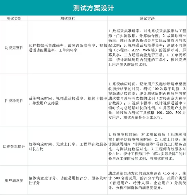
测试方案设计
为全面验证系统性能与应用价值,项目团队于 2024 年 11 月 - 12 月开展现场测试,测试范围覆盖泰州联通 10 个区县的 10 个社区(含老旧小区、新建商品房、企业园区),选取 500 名用户(其中普通家庭用户 400 名、特殊人群用户 50 名、企业用户 50 名)作为测试对象,测试周期 1 个月。测试指标分为四类:功能完整性、性能稳定性、运维效率提升、用户满意度,具体测试方法如下:

测试结果分析
测试周期结束后,项目团队对各类指标数据进行汇总分析,结果如下:
功能完整性测试结果

分析:系统核心功能均达到设计目标,数据采集准确率与故障诊断准确率满足实际服务需求;视频通话功能依托南京为和智能平台实现 100% 覆盖,解决 “跨终端适配” 问题;工单闭环率较高,说明系统能够有效支撑服务流程的完整性。
性能稳定性测试结果

分析:系统性能表现优异,响应速度与视频通话质量满足用户需求;并发用户支持量超出目标,说明系统架构具备良好的扩展性,可支撑更大规模的用户访问;针对网络信号弱的用户,后续可进一步优化 “短信回落 + 语音指导” 的备用方案。
运维效率提升测试结果

分析:系统应用后,运维效率显著提升。故障响应时间从 “天级” 缩短至 “分钟级”,主要依赖远程数据采集与视频交互的快速协同;无效上门率大幅降低,减少资源浪费;工程师有效服务时长占比提升,意味着人力资源利用率显著优化,按泰州联通日均 1000 单报修计算,每月可减少 915 次无效上门,节省成本超 9 万元。
用户满意度测试结果

分析:三类用户的满意度评分均处于较高水平,其中特殊人群用户满意度最高,说明系统的 “语音导航”“简化界面” 等功能切实解决了该群体的操作痛点;企业用户对 “三方通话”“多设备协同诊断” 功能评价较高,认为系统提升了业务连续性;普通用户对 “无需 APP 下载” 的轻量化交互体验反馈良好,仅少数中老年用户建议进一步简化操作步骤。
五、结论与展望
5.1研究结论
本研究以 2024 年中国联通江苏泰州宽带远程诊断系统研发项目为实践载体,围绕宽带运维服务痛点,构建了一套依托智能网络中台与南京为和智能视频话务平台的远程诊断解决方案,通过理论分析、系统设计、案例实践与效果验证,得出以下结论:
1.技术架构层面:“前端交互层 - 业务逻辑层 - 数据层 - 智能中台层” 的四层架构设计,实现了 “轻量化交互”“多能力融合”“高可扩展” 的目标。其中,前端层的微信小程序、APP、Web 端多终端适配,满足不同用户群体的使用习惯;业务逻辑层的微服务拆分,确保各模块独立迭代与高效协同;数据层的多数据库协同存储,保障数据安全与访问效率;智能中台层整合网络能力、AI 能力与第三方视频话务能力,为系统提供核心技术支撑。
2.功能实现层面:六大核心功能模块(远程数据采集、故障诊断、视频交互、工单管理、用户管理、系统监控)形成完整的服务闭环。远程数据采集模块通过多协议适配实现用户侧数据全面获取;故障诊断模块采用 “规则引擎 + AI 算法” 提升诊断准确率;视频交互模块依托南京为和平台实现 “无需 APP、一键视频” 的便捷服务;工单管理模块确保用户诉求闭环处理;用户管理模块通过画像与标签实现个性化服务;系统监控模块保障系统稳定运行。
3.应用效果层面:系统在三类典型场景中的实践与一个月的现场测试验证表明,其能够有效解决传统运维模式的痛点:平均故障响应时间从 48 小时缩短至 28 分钟,无效上门率从 35.2% 降低至 8.7%,工程师有效服务时长占比从 60.1% 提升至 85.3%,用户整体满意度达 4.6 分(满分 5 分)。同时,系统具备低推广成本、强适配性的优势,可在江苏省内及中国联通集团层面规模化推广,为运营商创造显著的经济效益与社会效益。
5.2研究不足与改进方向
尽管本项目取得了预期成果,但在实践过程中仍发现以下不足,需在后续迭代中改进:
老旧设备兼容性不足:目前系统对支持 TR-069/MQTT 协议的智能设备数据采集准确率达 92.3%,但对使用年限超 5 年的老旧设备(约占测试用户的 12%),因不支持标准化协议,需用户手动上传数据,增加操作门槛。后续计划通过 “蓝牙适配模块”“拍照识别设备型号” 等技术,提升老旧设备的数据采集自动化程度。
AI 故障诊断复杂场景准确率待提升:故障诊断模块在 “网络故障”(准确率 95.2%)与 “操作故障”(准确率 80.3%)的诊断效果较好,但在 “多设备兼容性故障”“间歇性网络卡顿” 等复杂场景,准确率仅 75% 左右。后续需增加历史故障数据样本量,优化机器学习模型(如引入深度学习算法),提升复杂场景的诊断能力。
特殊网络环境下视频质量波动:在网络带宽不足(<2Mbps)或信号弱(如地下室、偏远农村)的环境中,视频通话卡顿率升至 8%-10%,影响服务体验。后续计划联合南京为和智能优化视频编码算法,推出 “低带宽适配模式”(分辨率降至 360P,码率调整至 512kbps),同时增加 “语音通话 + 屏幕截图” 的备用交互方式,保障特殊网络环境下的服务连续性。
宽带远程诊断系统的研发与应用,不仅是中国联通江苏泰州分公司运维服务数字化转型的一次成功实践,更为通信行业破解 “运维效率低、成本高、用户满意度不足” 的痛点提供了可借鉴的方案。未来,随着技术的持续迭代与场景的不断拓展,该系统将在推动宽带运维服务向 “智能化、主动化、个性化” 转型中发挥更大作用,为数字中国建设提供坚实的宽带网络服务支撑。









































