三、宽带远程诊断系统的技术架构与功能设计
3.1 系统技术架构设计
宽带远程诊断系统基于 “分层架构 + 微服务” 的设计理念,依托中国联通智能网络中台,集成南京为和智能视频话务平台的核心能力,构建 “前端交互层 - 业务逻辑层 - 数据层 - 智能中台层” 的四层技术架构。各层之间通过标准化接口实现数据传输与功能调用,具备高可扩展性、高稳定性与高安全性的特点。
前端交互层
前端交互层是系统与用户(宽带用户、智家工程师、客服人员)直接交互的入口,核心目标是提供 “轻量化、易用性、多终端适配” 的用户体验。本层的设计遵循 “无需复杂操作、一键触达服务” 的原则,支持多种终端类型与交互方式,同时集成南京为和视频话务平台的轻量化呼叫能力:

此外,针对独居老人、残障人士等特殊用户群体,前端交互层还提供 “语音导航”“大字体模式”“简化界面” 等个性化功能:
•语音导航:支持用户通过语音指令(如 “发起故障诊断”“联系客服”)操作系统,无需手动点击,降低操作门槛,语音识别能力基于智能中台层的 ASR 技术实现。
•大字体模式:将界面字体放大至默认尺寸的 1.5 倍,清晰显示按钮与文字,提升老年用户的视觉体验。
•简化界面:隐藏非核心功能(如历史记录查询、报表统计),仅保留 “故障诊断”“咨询投诉” 两个核心入口,减少用户操作选择。
业务逻辑层
业务逻辑层是系统的 “核心处理中枢”,负责实现远程诊断、工单管理、用户服务等核心业务流程,基于微服务架构拆分为多个独立的服务模块,各模块之间通过 RESTful API 或消息队列(MQ)进行通信,具备高内聚、低耦合的特点,便于后续功能扩展与维护。主要服务模块包括:
数据层
数据层是系统的 “数据存储与管理中心”,负责存储系统运行过程中产生的各类数据(如用户数据、网络数据、工单数据、视频数据),并提供数据查询、统计、分析等服务,保障数据的安全性、完整性与可用性。本层采用 “多数据库协同” 的存储方案,根据数据类型与访问需求选择合适的数据库产品:

为保障数据安全,数据层还实施多重安全措施:
数据加密:对用户敏感数据(如手机号、地址)采用 AES 加密算法存储,视频文件与诊断报告采用 HTTPS 协议传输,防止数据泄露。
访问控制:基于 RBAC(Role-Based Access Control)权限模型,严格控制各角色对数据的访问权限,如客服人员仅能查看本人处理的工单数据,无法访问其他客服的工单信息。
数据备份与恢复:MySQL 数据库采用每日全量备份 + 增量备份的策略,MinIO 对象存储采用多副本机制(默认 3 副本),确保数据在硬件故障、自然灾害等情况下可快速恢复,RTO(恢复时间目标)≤1 小时,RPO(恢复点目标)≤15 分钟。
数据脱敏与审计:在数据查询与展示时,对敏感信息进行脱敏处理(如身份证号显示为 “320102****1234”);通过日志系统记录所有数据访问操作,支持数据访问审计,追溯异常操作行为。
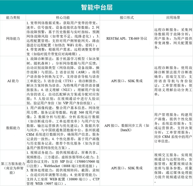
智能中台层
智能中台层是系统的 “能力支撑核心”,依托中国联通集团统一的智能网络中台,整合网络能力、AI 能力、数据能力与南京为和智能视频话务平台的第三方服务能力,为业务逻辑层提供标准化的能力接口,实现 “能力复用、快速创新”。本层的核心能力包括:

智能中台层的设计遵循 “标准化、可扩展” 的原则,所有能力均通过统一的 API 网关对外提供服务,实现 “一次开发、多次复用”。同时,中台层还具备能力注册与管理功能,新的能力(如 AI 客服、物联网设备管理)可通过注册流程快速接入系统,无需对现有业务逻辑进行大规模改造,支撑系统的持续迭代与创新。
3.2 系统核心功能模块设计
3.2.2 故障诊断模块基于上述技术架构,宽带远程诊断系统围绕 “远程故障诊断”“用户咨询投诉处理”“工程师运维支持” 三大核心场景,设计六大核心功能模块,各模块的功能流程与实现逻辑如下:
3.2.1 远程数据采集模块
远程数据采集模块是系统实现 “精准故障诊断” 的基础,负责实时采集用户宽带网络与设备的运行数据,为故障分析提供数据支撑。模块的工作流程如下:
1.数据采集触发:
主动采集:用户发起远程诊断请求后,系统自动触发数据采集流程,向用户侧设备(智能网关、路由器)发送采集指令。
定时采集:对于已注册系统的用户,系统按小时级频率定时采集网络数据(如带宽、速率),存储至时序数据库,用于历史数据对比与故障预警。
事件触发采集:当设备型号、故障现象描述)与测试数据(如 Speedtest 测速结果),补充数据采集的覆盖范围。
2.数据处理与存储:
数据清洗:对采集到的原始数据进行清洗,去除异常值(如速率为 0、延迟超 1000ms)与重复数据,确保数据准确性。
数据标准化:将不同设备、不同协议采集的数据转换为统一格式(如速率单位统一为 Mbps、延迟单位统一为 ms),便于后续用户设备出现异常事件(如设备离线、网络卡顿)时,设备主动向系统上报事件信息,触发数据采集流程,获取事件发生时的详细数据。
3.数据采集内容:
网络层面数据:宽带接入类型(光纤 / ADSL)、签约带宽、实际下载 / 上传速率、网络延迟、丢包率、信号强度(WiFi)、DNS 解析速度、网关在线状态。
设备层面数据:设备型号(网关、路由器、智能家居设备)、设备在线状态、设备连接数量、设备 CPU / 内存占用率、设备温度、设备固件版本、WiFi 信道与频段。
连接层面数据:各设备的 IP 地址、MAC 地址、连接时长、数据传输量(上传 / 下载)、连接稳定性(是否频繁断开)。
故障诊断模块是系统的核心功能模块,基于远程数据采集模块提供的数据与用户反馈,通过 “规则引擎 + AI 算法” 的组合方式,实现故障的自动分类、原因定位与解决方案生成,大幅提升故障诊断的效率与准确率。模块的工作流程如下:
1.故障诊断触发:
用户主动发起:用户通过前端界面(小程序 / APP)发起 “故障诊断” 请求,选择故障类型(如 “网络卡顿”“设备离线”“无法上网”),并可上传故障现象描述(文字 / 图片 / 视频),系统接收请求后触发诊断流程。
系统自动触发:系统定时分析采集的网络数据,当发现数据指标超出正常阈值(如丢包率>5%、速率<签约带宽的 50%)时,自动触发诊断流程,生成初步诊断结果,并推送至用户前端,询问用户是否需要进一步协助。
2.故障数据预处理:
数据整合:将远程数据采集模块提供的网络数据、设备数据与用户提交的故障描述、图片 / 视频数据进行整合,形成完整的故障数据集。
特征提取:从数据集中提取故障诊断的关键特征,如 “速率异常”“设备离线”“WiFi 信号弱”“DNS 解析失败” 等,为后续诊断提供特征输入。
数据标注:对于用户上传的图片 / 视频数据,系统通过 AI 图像识别技术(如目标检测算法)标注关键信息(如 “路由器指示灯异常”“网线未插紧”),辅助故障分析。
3.故障诊断逻辑:
故障诊断模块采用 “规则引擎优先,AI 算法补充” 的混合诊断逻辑,确保诊断的准确性与效率:
规则引擎诊断:基于运营商多年的宽带运维经验,构建故障诊断规则库,规则以 “IF-THEN” 形式定义,例如:
IF 实际速率<签约带宽的 50% AND 网络延迟<50ms AND 丢包率<1% → THEN 故障类型:带宽限制,原因:运营商端口带宽配置错误,解决方案:联系后台调整端口带宽。
IF 设备离线 AND 网关在线 AND 设备 WiFi 信号强度<-80dBm → THEN 故障类型:设备连接故障,原因:设备与网关距离过远,解决方案:将设备靠近网关或增加 WiFi 中继器。
系统将提取的特征与规则库中的规则进行匹配,若匹配成功,则直接输出诊断结果,该方式诊断速度快(<1 秒),适用于常见故障(占比约 70%)。
AI 算法诊断:对于规则引擎无法匹配的复杂故障(如间歇性网络卡顿、多设备兼容性问题),系统调用智能中台层的 AI 故障诊断模型进行分析。模型基于历史故障数据(故障特征、原因、解决方案)训练,采用决策树算法,输入故障特征后,输出故障类型、原因及置信度(如 “故障类型:网络干扰,原因:周边 WiFi 信道冲突,置信度:92%”)。若置信度≥85%,则直接输出诊断结果;若置信度<85%,则将故障转至人工诊断(客服 / 工程师通过视频交互进一步排查)。
4.诊断结果输出:
诊断报告生成:系统自动生成结构化的诊断报告,包含故障类型、故障原因、影响范围(如 “仅当前设备受影响”“全屋网络受影响”)、解决方案(文字 + 图片 / 视频指导)、预计解决时间等信息。
多渠道推送:诊断报告通过前端界面(小程序 / APP)实时展示给用户,同时支持通过短信、微信公众号推送报告链接,方便用户查看与操作。
解决方案执行:对于可远程解决的故障(如带宽配置错误、WiFi 信道冲突),系统支持 “一键修复” 功能,用户点击后,系统通过智能中台层的远程配置能力自动执行解决方案(如调整网关带宽、修改 WiFi 信道);对于需用户手动操作的故障(如网线未插紧、设备重启),系统提供图文 / 视频指导,步骤清晰易懂(如 “第一步:关闭路由器电源,等待 10 秒;第二步:重新插入网线;第三步:开启路由器电源,等待 2 分钟”)。
3.2.3 视频交互模块
视频交互模块是系统实现 “远程协助” 的核心工具,基于南京为和智能视频话务平台的技术能力,支持用户与客服 / 工程师之间的实时视频通话、屏幕共享、远程指导等功能,解决 “文字 / 语音无法清晰描述故障” 的问题,提升故障解决效率。模块的工作流程如下:
1.视频呼叫发起:
用户发起:用户在发起故障诊断请求后,若对诊断结果有疑问或需要进一步协助,可点击前端界面的 “视频咨询” 按钮,系统自动分配在线客服或工程师(基于 “区域就近 + 技能匹配” 原则,如网络故障分配网络工程师,设备故障分配设备工程师),并向用户推送视频呼叫链接(无需下载 APP,点击链接即可进入视频通话界面,链接基于南京为和平台生成)。
客服 / 工程师发起:客服 / 工程师在处理用户工单或查看诊断报告时,若发现故障需要直观查看(如设备指示灯状态、网线连接情况),可通过 Web 管理端(10800 端口人工坐席 WEB)主动向用户发起视频呼叫,系统通过短信或推送通知告知用户,用户点击 “接听” 即可接通视频。
2.视频通话建立:
连接流程:用户点击视频呼叫链接后,系统通过南京为和平台的 SIP 协议栈(15080 端口注册)建立用户端与客服 / 工程师端的连接,优先采用 P2P 传输(降低延迟),若 P2P 连接失败,自动切换至平台中继服务器转发;支持 UDP 协议传输,确保视频通话的实时性(延迟<300ms)。
通话配置:视频通话支持 720P/1080P 分辨率切换,系统根据用户网络带宽自动调用南京为和平台的自适应码率技术调整码率(如带宽不足时降至 480P),避免卡顿;支持开启 / 关闭摄像头、麦克风,切换前置 / 后置摄像头(方便用户展示设备情况)。
3.核心交互功能:
屏幕共享:用户或客服 / 工程师可发起屏幕共享,共享方的屏幕内容(如路由器设置界面、网络测试结果)通过南京为和平台的媒体处理模块实时传输给对方,便于远程指导操作。例如,工程师可通过屏幕共享,指导用户进入路由器管理界面,查看设备连接状态;用户可通过屏幕共享,向工程师展示智能电视的网络连接错误提示。
视频截图:在视频通话过程中,双方均可对关键画面(如设备故障部位、错误提示界面)进行截图,截图通过南京为和平台的截图接口生成,自动保存至系统 MinIO 存储,并关联至当前工单,便于后续追溯与分析。
视频推送:客服 / 工程师可通过南京为和平台的视频推送功能,向用户推送预设的视频内容,如 “路由器重启步骤视频”“WiFi 连接指导视频”“故障排查流程视频”,帮助用户快速理解操作步骤,减少重复沟通。
三方通话:当故障涉及多个专业领域(如网络故障 + 设备故障)时,客服 / 工程师可通过南京为和平台的三方通话接口,邀请其他专业人员加入视频通话,实现三方协同诊断。例如,网络工程师在排查时发现用户设备存在硬件问题,可邀请设备维修工程师加入通话,共同为用户提供解决方案,该功能在财产公证、急救专家指导等场景也有成熟应用(参考南京为和平台案例)。
4.通话记录与归档:
通话录制:在获得用户授权的前提下,系统通过南京为和平台的录制接口对视频通话内容进行录制(脱敏处理,隐藏用户敏感信息),录制文件存储至 MinIO 对象存储,关联工单编号与平台会话 ID,便于后续工单追溯、质量质检与培训素材使用。
通话日志生成:通话结束后,系统自动生成通话日志,记录通话时间、时长、参与人员、核心沟通内容(通过 ASR 技术提取关键词)、故障处理进展等信息,同步至工单管理模块,更新工单状态;同时,将通话质量指标(接通率、卡顿率、丢包率)同步至系统监控模块,用于质量分析。
3.2.4 工单管理模块
工单管理模块是系统实现 “用户咨询投诉闭环处理” 的核心,负责工单的创建、分配、跟踪、处理与归档,确保用户的每一个诉求都能得到及时、有效的响应。模块的工作流程如下:
1.工单创建:
用户主动创建:用户通过前端界面(小程序 / APP)提交咨询或投诉,填写工单内容(如 “咨询宽带提速业务”“投诉网络频繁断网”),可上传图片 / 视频附件(如故障现场照片、网络测试截图),选择工单紧急程度(普通 / 紧急 / 非常紧急),系统自动生成唯一工单编号,创建工单。
系统自动创建:当出现以下情况时,系统自动创建工单:
远程诊断模块无法解决故障(如 AI 诊断置信度<85%),系统自动创建 “故障处理工单”,分配至工程师。
视频通话结束后,用户反馈问题未解决,系统自动创建 “二次处理工单”,关联之前的通话记录(含南京为和平台会话 ID)。
系统监控到严重异常(如用户网络中断超 2 小时),自动创建 “紧急工单”,优先分配处理。
2.工单分配:
自动分配:系统基于 “工单类型 + 区域 + 人员技能 + 工作负荷” 的多维度匹配规则,自动分配工单:
按工单类型:咨询类工单分配至客服人员,故障处理类工单分配至工程师,投诉类工单分配至投诉处理专员。
按区域:将工单分配至用户所在区域的客服 / 工程师团队(如泰州海陵区的工单分配至海陵区分中心)。
按人员技能:根据客服 / 工程师的技能标签(如 “宽带提速专家”“路由器故障专家”),分配匹配的工单(如咨询宽带提速的工单分配至 “宽带提速专家” 标签的客服)。
按工作负荷:优先将工单分配至当前待处理工单数量最少的人员,平衡工作负荷。
手动分配:当自动分配失败(如无匹配人员在线)或存在特殊需求(如 VIP 用户工单需指定专人处理)时,工单管理员可通过 Web 管理端手动分配工单,选择合适的客服 / 工程师,并添加分配备注(如 “该用户为 VIP 客户,需优先处理”)。
3.工单处理:
工单接收与确认:客服 / 工程师登录系统后,收到工单提醒(系统推送 + 短信通知),查看工单详情(用户信息、问题描述、附件、历史记录),点击 “确认接收”,工单状态变为 “处理中”;若无法处理(如技能不匹配),可发起 “工单转派” 申请,填写转派原因与目标人员,经管理员审核后完成转派。
工单沟通与协作:在工单处理过程中,客服 / 工程师可通过系统内置的即时通讯功能与用户沟通,发送文字、图片、视频或发起视频通话(调用南京为和平台接口),实时反馈处理进展;若需要其他部门协助(如后台技术部调整带宽配置),可发起 “协作请求”,关联工单信息,协作部门处理完成后,反馈处理结果。
解决方案提交:客服 / 工程师解决用户问题后,填写工单处理结果,包括解决方案(如 “已为用户调整带宽至 100Mbps”“指导用户重启路由器后故障解决”)、处理时长、用户反馈(如 “用户表示满意”“用户仍有疑问,需进一步跟进”),并上传处理凭证(如带宽调整截图、视频通话记录链接),提交工单。
3.2.5 用户管理模块
用户管理模块负责系统用户的全生命周期管理,包括用户注册、登录、信息维护、权限控制与用户画像构建,为个性化服务与精准运维提供支撑。模块的工作流程如下:
1.用户注册与登录:
注册流程:用户通过前端界面选择 “注册”,输入手机号,获取并填写短信验证码,设置登录密码(或选择微信授权登录,无需设置密码),完成注册。系统自动关联用户手机号与泰州联通 CRM 系统中的宽带账号信息,获取用户的宽带套餐、安装地址、设备型号等基础信息,完成初始用户档案创建。
登录流程:用户登录时,可选择 “手机号 + 密码登录”“手机号 + 验证码登录” 或 “微信授权登录”:
手机号 + 密码登录:用户输入手机号与密码,系统验证密码正确性(采用 MD5 加盐加密存储,防止密码泄露),验证通过后生成 JWT 令牌,返回给用户端,用于后续接口访问身份验证。
手机号 + 验证码登录:用户输入手机号,获取短信验证码,系统验证验证码有效性,验证通过后生成 JWT 令牌。
会话管理:JWT 令牌有效期设置为 2 小时,用户在令牌有效期内无需重复登录;令牌过期后,系统自动提示用户重新登录;支持用户手动 “退出登录”,系统清除客户端令牌与服务器端会话信息。
2.用户信息维护:
基本信息维护:用户登录后,可在 “个人中心” 查看与修改个人信息,包括姓名、联系方式(添加备用手机号)、家庭地址(精确到门牌号,用于工程师上门导航)、紧急联系人信息(用于特殊情况下的联系);系统对用户修改的信息进行真实性校验(如地址通过地图 API 验证是否存在),确保信息准确性。
设备信息维护:用户可手动添加家庭组网设备信息(如设备型号、购买时间、连接方式),系统也会通过远程数据采集模块自动获取设备信息,整合后展示在 “我的设备” 列表中,用户可查看各设备的运行状态(在线 / 离线)、连接时长、数据传输量等信息,支持对设备进行 “重命名”“解绑” 操作(如更换设备后解绑旧设备)。
服务偏好设置:用户可设置服务偏好,如 “工单通知方式”(短信 / 微信推送 / APP 通知)、“诊断报告接收方式”(PDF / 图文)、“视频通话铃声” 等,系统根据用户偏好提供个性化服务体验。
3.用户权限与标签管理:
权限分级:系统将用户分为普通用户、VIP 用户、特殊人群用户三个级别,不同级别用户享受不同的服务权限:
普通用户:享受基础的远程诊断、咨询投诉服务,视频通话时长限制为 30 分钟 / 次(基于南京为和平台时长控制)。
VIP 用户(宽带套餐费用≥199 元 / 月或年付用户):享受优先工单分配(工单响应时间<10 分钟)、无限制视频通话时长、专属工程师服务、免费网络优化建议等增值服务。
特殊人群用户(独居老人、残障人士等,需提交证明材料审核):享受语音导航、大字体界面、优先视频协助、定期主动巡检(每月 1 次)等贴心服务。
标签管理:系统基于用户信息与行为数据,自动为用户添加标签,如 “多设备用户”(家庭设备数量≥5 台)、“频繁断网用户”(近 3 个月断网次数≥5 次)、“老年用户”(年龄≥60 岁)、“企业用户”(宽带类型为企业专线)等;管理员也可手动为用户添加标签(如 “重点关注用户”),标签用于工单分配(如 “企业用户工单分配至企业服务团队”)与个性化服务推荐(如 “多设备用户推荐 WiFi 6 路由器”)。
3.2.6 系统监控模块
系统监控与报表模块负责实时监控系统运行状态,统计分析业务数据,生成运营报表,为运维人员与管理层提供决策支持,确保系统稳定运行与业务高效开展。模块的工作流程如下:
1.系统运行监控:
服务监控:实时监控系统各服务模块(远程诊断服务、视频交互服务、工单管理服务等)的运行状态,包括 CPU 使用率、内存占用、磁盘 IO、网络 IO、接口响应时间、接口调用成功率等指标;通过 Prometheus 采集指标数据,Grafana 可视化展示,支持按服务、按时间维度查看指标趋势(如近 24 小时 CPU 使用率变化)。
视频通话质量监控:基于南京为和智能视频话务平台的质量数据接口,监控视频通话的核心质量指标,包括接通率(接通次数 / 呼叫次数)、卡顿率(卡顿时长 / 通话时长)、丢包率、平均延迟、分辨率达标率(实际分辨率 / 请求分辨率);设置质量阈值(如接通率≥95%、卡顿率≤5%),当指标超出阈值时,系统自动触发告警(如向运维人员发送短信告警:“视频通话接通率降至 90%,请及时排查”)。
数据采集监控:监控远程数据采集模块的数据采集准确率(准确采集次数 / 总采集次数)、采集延迟(采集请求发出至数据接收的时间)、设备在线率(在线设备数量 / 总设备数量);对于采集失败的设备,记录失败原因(如设备离线、协议不支持),生成 “采集失败设备列表”,供运维人员排查。
数据库监控:监控 MySQL、Redis、InfluxDB 等数据库的运行状态,包括连接数、查询响应时间、数据写入吞吐量、磁盘占用、备份状态等;对于数据库异常(如连接数超上限、备份失败),触发告警并记录告警日志,便于问题排查。
2.业务数据统计:
用户统计:统计系统注册用户数、日活跃用户数(DAU)、月活跃用户数(MAU)、用户增长率、用户留存率(7 日留存、30 日留存);按用户级别(普通用户、VIP 用户、特殊人群用户)、区域(泰州各区县)、设备类型(单设备用户、多设备用户)进行用户分类统计,分析用户结构特征。
诊断统计:统计日 / 周 / 月远程诊断请求量、诊断成功率(成功解决故障次数 / 总诊断次数)、故障类型分布(网络故障、设备故障、操作故障占比)、诊断平均时长;分析不同区域、不同设备类型的故障发生率,定位高故障风险区域与设备。
工单统计:统计日 / 周 / 月工单创建量、工单类型分布(咨询类、投诉类、故障处理类)、工单按时完成率(按时完成工单数量 / 总工单数量)、工单平均处理时长、用户满意度评分;按处理人员、区域统计工单处理效率,评估客服 / 工程师的工作绩效。
视频通话统计:基于南京为和平台的通话日志数据,统计日 / 周 / 月视频通话发起量、接通率、平均通话时长、通话质量达标率(各项质量指标均符合阈值的通话次数 / 总通话次数)、三方通话使用率;分析视频通话在不同故障类型中的应用效果(如设备故障的视频通话解决率)。









































