C114讯 12月29日消息(水易)据深交所官网,中电科思仪科技股份有限公司(下称“思仪科技”)创业板IPO获得受理。
根据招股说明书显示,思仪科技本次IPO拟募资15亿元,主要用于“高端电子测量仪器生产线改造与扩产项目”“新一代移动通信测试研发与产业化建设项目”“技术创新中心建设项目”及补充流动资金。

思仪科技表示,本次发行上市将有助于公司依托资本市场优势,加速技术创新和产品高端化升级,进一步提升整体研发实力和产业化能力,全面提升公司综合竞争力。同时,本次发行上市有利于公司提升现代企业经营管理能力,扩大品牌知名度和市场影响力,助力公司实现成为测试测量领域世界一流企业的战略目标。
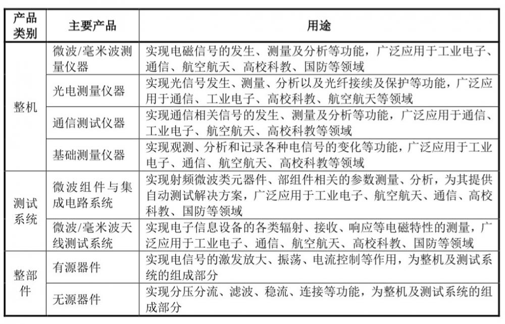
公开资料显示,思仪科技致力于电子测试测量前沿技术研究和高端电子测试测量仪器产品的研发、设计、制造和销售。同时,思仪科技也是目前中国唯一能够在微波/毫米波、光电、通信和基础测量仪器领域全方位对标国际领先企业的电子测量仪器企业,总体技术水平国内领先

财务数据显示,思仪科技2022年-2025年上半年的营业收入分别为19.49亿元、21.53亿元、20.52亿元、9.93亿元,净利润分别为2.28亿元、1.90亿元、2.75亿元、1.60亿元。
思仪科技表示,公司将围绕电子测量仪器主责主业,以客户为中心,坚持业务领先战略,强化内涵式生长与外延式拓展,聚合国内外优势资源,加强与外部联合创新和跨域融合发展,加速高端产品开发,拓展新域新质测试,全面提升公司综合竞争力,更加有力支撑我国重大工程项目实施、国防建设及电子信息产业发展。
一是做强做优做大电子测量仪器核心业务。持续深耕微波/毫米波测量仪器、光电测量仪器、通信测量仪器、基础测量仪器,巩固核心技术底座,推出性能卓越的下一代信号发生器/信号分析仪/矢量网络分析仪、大带宽光波元件分析仪、高性能光谱分析仪、高速数据网络测试仪、高带宽任意波形发生器、高速高精度示波器等高端仪器,全面提升产品性能指标,巩固微波/毫米波领先优势,加快构建光电、通信、基础领先优势,以高价值产品服务好广大用户需求。
二是加快打造面向场景的整体测试解决方案。面向低空经济、卫星互联网、人工智能、6G通信、半导体、汽车电子等高增长、高门槛的战略性新兴领域,基于电子测量仪器核心业务建立的技术领先优势和产品门类齐全优势,加强前沿技术研究、核心关键技术研发及多技术融合,创新测试服务模式,加大与行业头部客户的战略合作与联合创新,逐步推出覆盖战略性新兴领域全产业链应用场景的、具有思仪特色的、行业领先的整体测试解决方案。









































