C114讯 3月17日消息(九九)中国移动采购与招标网日前发布2026年至2027年人工智能超节点设备集中采购项目招标公告。
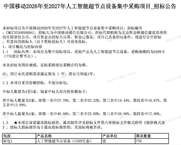
该项目为集中招标项目。采购产品为人工智能超节点设备(CANN生态),采购规模约为6208卡(776套计算节点)。预计本次采购需求满足期为1年,最长可顺延1年。
项目采用份额招标,不划分标包,中标人数量为4至5家,每家中标人对应的份额如下:
若中标人数量为5家,即第一名中27.78%、第二名中22.22%、第三名中19.44%、第四名中16.67%、第五名中13.89%;
若中标人数量为4家,即第一名中40.00%、第二名中23.00%、第三名中20.00%、第四名中17.00%。
该项目设置最高投标限价,投标人投标报价高于最高投标限价的,其投标将被否决。









































