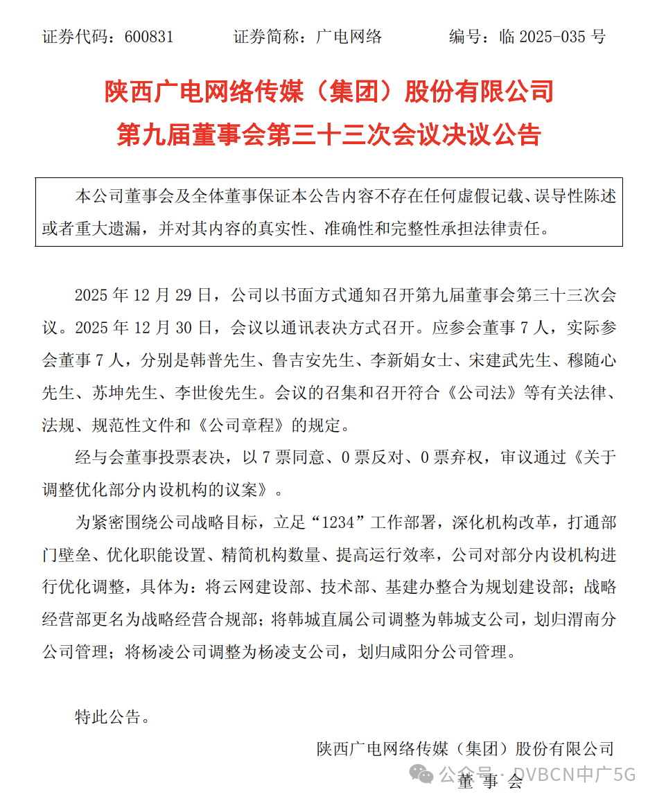
近日,陕西广电网络传媒(集团)股份有限公司召开第九届董事会第三十三次会议,审议通过《关于调整优化部分内设机构的议案》。
公告称,为紧密围绕公司战略目标,立足“1234”工作部署,深化机构改革,打通部门壁垒、优化职能设置、精简机构数量、提高运行效率,公司对部分内设机构进行优化调整。
具体为:将云网建设部、技术部、基建办整合为规划建设部;战略经营部更名为战略经营合规部;将韩城直属公司调整为韩城支公司,划归渭南分公司管理;将杨凌公司调整为杨凌支公司,划归咸阳分公司管理。
近日,陕西广电网络传媒(集团)股份有限公司召开第九届董事会第三十三次会议,审议通过《关于调整优化部分内设机构的议案》。
公告称,为紧密围绕公司战略目标,立足“1234”工作部署,深化机构改革,打通部门壁垒、优化职能设置、精简机构数量、提高运行效率,公司对部分内设机构进行优化调整。
具体为:将云网建设部、技术部、基建办整合为规划建设部;战略经营部更名为战略经营合规部;将韩城直属公司调整为韩城支公司,划归渭南分公司管理;将杨凌公司调整为杨凌支公司,划归咸阳分公司管理。
免责声明:本文仅代表作者个人观点,与C114通信网无关。其原创性以及文中陈述文字和内容未经本站证实,对本文以及其中全部或者部分内容、文字的真实性、完整性、及时性本站不作任何保证或承诺,请读者仅作参考,并请自行核实相关内容。
引领智能电动高端市场:问界荣获杰兰路2025下半年品牌健康度研究三项第一1/6
历正科技完成超3亿元C+轮融资1/6
科技赋能守良田 上海铁塔通信塔变身“耕地守护眼1/6
软银斥资40亿美元收购DigitalBridge 进一步深化AI布局1/6
加大在欧洲发展力度:金融科技公司Airwallex拟向荷兰投资2亿欧元1/6
专为AI而生,英伟达Spectrum-X加速CPO规模应用进程1/6
中国卫通跻身市值前三,三大运营商“易主“了?1/6
黄仁勋:机器人开发的ChatGPT时刻已然到来1/6
光库科技:预计2025年净利润同比增长152%~172%1/6
户外轻旗舰荣耀Power2发布:打破续航、通信“天花板”1/5
移动、联通携手押注:雷鸟创新完成超10亿元融资1/5
央企市值管理第一年:三大运营商表现如何?1/5
国产GPU厂商曦望获得国企混改基金投资1/5
中国移动、中国联通旗下基金参与雷鸟创新10亿级融资1/5
四川:力争通过3-5年努力,算力总规模达到40EFLOPS1/5

Copyright©1999-2025 c114 All Rights Reserved 沪ICP备12002291号-4
C114通信网版权所有 举报电话:021-54451141 用户注销