2025年12月13日下午,由中国信息通信研究院(简称“中国信通院”)主办的2026中国信通院深度观察报告会——数据智能产业创新发展专题报告会在北京成功举办。中国信通院工业互联网与物联网研究所数据与智能业务部副主任尹子航对《数据智能服务产业发展研究报告(2025年)》进行深度解读。

近年来,随着大语言模型、多模态大模型以及具身智能、智能体等新一代人工智能技术的快速发展和实践应用,对科学研究、生产制造、生活服务等领域都带来了巨大的影响和变革。数据智能已然成为关键变量,受到全球主要国家的高度重视。数据智能服务产业不仅是新兴的技术体系,还将催生新的产业体系、应用生态、服务模式及治理机制。为进一步梳理数据智能服务产业相关概念及知识体系,总结产业链发展现状,提炼产业发展模式,研判数据智能服务产业未来发展趋势,推动数据智能服务产业健康有序发展,中国信通院工业互联网与物联网研究所开展《数据智能服务产业发展研究报告(2025年)》编制工作。
报告核心观点
数据智能服务产业的基本认识
数据智能服务产业是在新一代人工智能技术与数据工程技术的深度融合下,以“数据”为核心生产要素,以“智能”为关键生产力,以“服务”为价值实现形态,综合运用大数据、人工智能、云计算等技术,构建覆盖数据汇聚、处理、标注、模型训练到智能应用的一种新型数智化能力供给体系和智能生产性服务业态。该产业呈现出数据要素驱动、智能范式引领、服务场景融合、价值循环增益四大显著特征。
数据智能服务产业生态的核心要素
数据智能服务产业由设施、技术、平台、工具、产品、模型、资源、人才八大要素组成,其中以设施与资源为基石,以技术、平台、工具、模型为核心动能,通过人才驱动产品创新,最终实现数据要素价值的深度挖掘与产业赋能。
数据智能服务产业的产业链全景
数据智能服务产业的产业链全景以“基础层-技术层-应用层-支撑层”为核心架构,涵盖数据基础设施、数据治理服务、底层开发框架、模型算法、多行业应用、产业载体等关键环节。在产业链上游,资源供给将崛起为新的战略高地;在产业链中游,开源协作正成为新的行业范式;而在产业链下游,价值重塑则成为驱动发展的新动能。
数据智能服务产业的业务模式
数据智能服务产业已形成平台化、场景化、订阅化、协同化四大业务模式。其中,平台化模式以平台为核心枢纽,连接数据供给方、技术服务方及行业需求方,构建高效生态。场景化模式则提供从需求调研到持续迭代的全流程定制服务,深度契合业务实际需求。订阅化模式将成熟的数据智能封装为轻量化产品,以低门槛的订阅方式便捷开放使用。协同化模式则整合政府、企业、高校等核心资源,协同应对复杂问题,实现多方共赢。
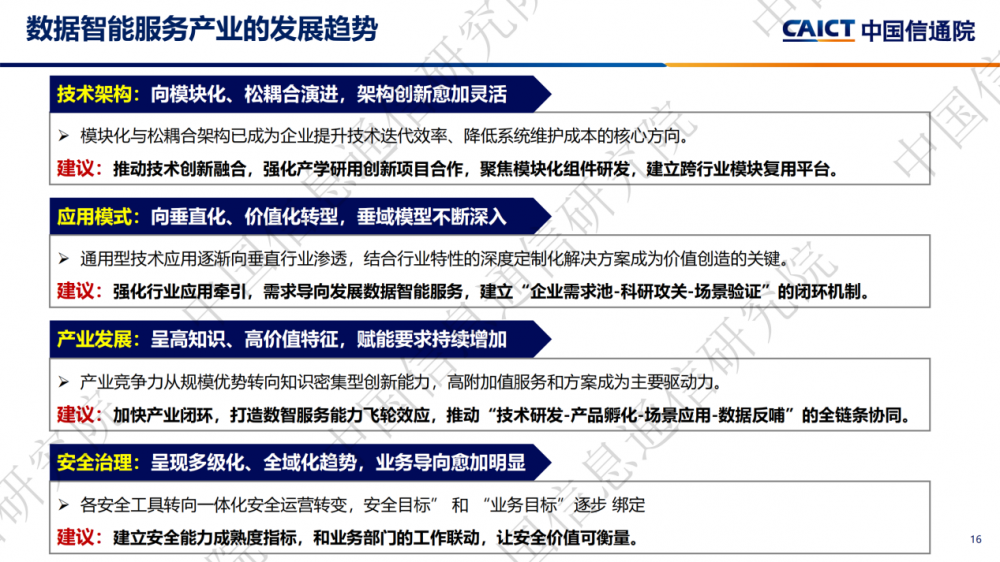
数据智能服务产业的发展趋势
技术架构将向模块化、松耦合演进,架构创新愈加灵活,应用模式将向垂直化、价值化转型,垂域模型不断深入,产业发展将呈现高知识、高价值特征,赋能要求持续增加,安全治理将呈现多级化、全域化趋势,业务导向愈加明显。
现场报告解读PPT
























































