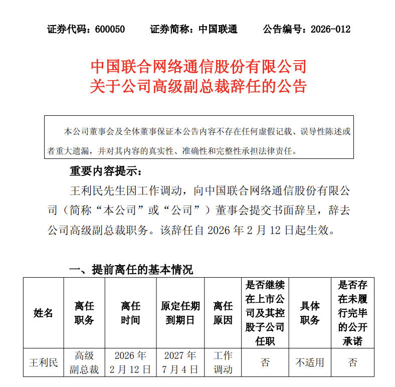
C114讯 2月13日消息(颜翊)昨日,中国联合网络通信股份有限公司(简称“中国联通”)发布公告,宣布公司高级副总裁王利民先生因工作调动,已向董事会提交书面辞呈,辞去公司高级副总裁职务,该辞任自2026年2月12日起生效。

根据公告披露,王利民原定任期应至2027年7月4日,此次离任较原定任期提前约17个月,属于提前辞任。公告指出,王利民与公司董事会无任何意见分歧,亦无其他需提请股东注意的事项。
中国联通董事会对王利民在任职期间恪尽职守、勤勉履职所作出的贡献给予高度评价,并表示衷心感谢。公司同时强调,其辞任不会影响公司相关工作的正常运行。
同日,中国联合网络通信(香港)股份有限公司亦发布类似公告,确认王利民先生辞任公司高级副总裁职务。
据此前消息,王利民已出任中国电子科技集团有限公司董事、党组副书记。 








































