第三届“IPv6技术应用创新大赛”以“深融共进 智启新篇”为主题,由中国信息通信研究院、中国通信标准化协会联合主办,其中AI WAN赛道由中国信息通信研究院牵头组织。
AI WAN赛道自开赛以来共征集到179个项目,专家评审团从创新性、完整性、实用性、商业性、社会效益等维度对参赛作品进行了认真评审,共有26个项目成功入围赛道决赛,另有35个项目荣获三等奖,具体获奖名单及决赛评审方案如下。
一、获得三等奖项目名单:

二、入围AI WAN赛道决赛项目名单:

三、大区赛决赛评审方案:
时间:2025年11月30日下午
2. 地点:中国信息通信研究院科研楼2层多功能厅(地址:北京市海淀区花园北路52号)
3. 方式:进入决赛作品于2025年11月29日中午12点前提交作品PPT至指定邮箱liuyan3@caict.ac.cn并扫描二维码进入“第三届IPv6大赛AI WAN赛道”微信群。

现场展示:进入决赛的选手按照排列顺序对作品进行现场展示,展示时间不超过7分钟。
评委提问:评委将对选手的作品进行提问,选手需要进行回答,本环节时间不超过5分钟。
打分环节:经专家组现场评审,角逐出最终的一二等奖。
4. 决赛议程

5. 结果公布:AI WAN赛道获奖信息将在第三届IPv6技术应用创新大赛官网及中国IPv6 Plus公众号发布。
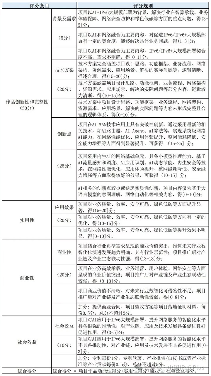
附件:评分细则项目作品评审主要从技术方案的创新性、完整性、实用性、商业性、社会效益几个方面进行。









































