第三届“IPv6技术应用创新大赛”以“深融共进 智启新篇”为主题,由中国信息通信研究院、中国通信标准化协会联合主办,其中强基赛道由赛域科技(北京)有限责任公司承办。
强基赛道自开赛以来共征集到356个有效项目,专家评审团从创新性、完整性、实用性、商业性、社会效益等维度对参赛作品进行了认真评审,共有49个项目成功入围赛道决赛,另有57个项目荣获三等奖,具体获奖名单及决赛评审方案如下。
一、获得三等奖项目名单:

二、入围强基赛道决赛项目名单:

三、大区赛决赛评审方案:
1.时间:2025年12月2日 8:30-18:30
2.地点:中国互联网络信息中心办公楼3层301会议室(地址:北京市丰台区汽车博物馆西路9号院4号楼)
3.方式:进入决赛作品于2025年11月30日24点前提交作品PPT至指定邮箱service@saiyutech.cn并扫描二维码进入“第三届IPv6大赛强基赛道”微信群(微信名称:项目编号+单位)。

现场展示:进入决赛的选手按照在强基赛道微信群抽签顺序结果,由1人对作品进行现场展示,展示时间不超过7分钟;每支参赛队伍到场人数不超3人。
评委提问:评委将对选手的作品进行提问,选手需要进行回答,本环节时间不超过3分钟。
打分环节:专家组现场评审,经现场工作人员统计后请组长组织专家讨论,合议形成一、二等奖获奖名单。
决赛议程:

结果公布:强基赛道获奖信息将在第三届IPv6技术应用创新大赛官网发布。
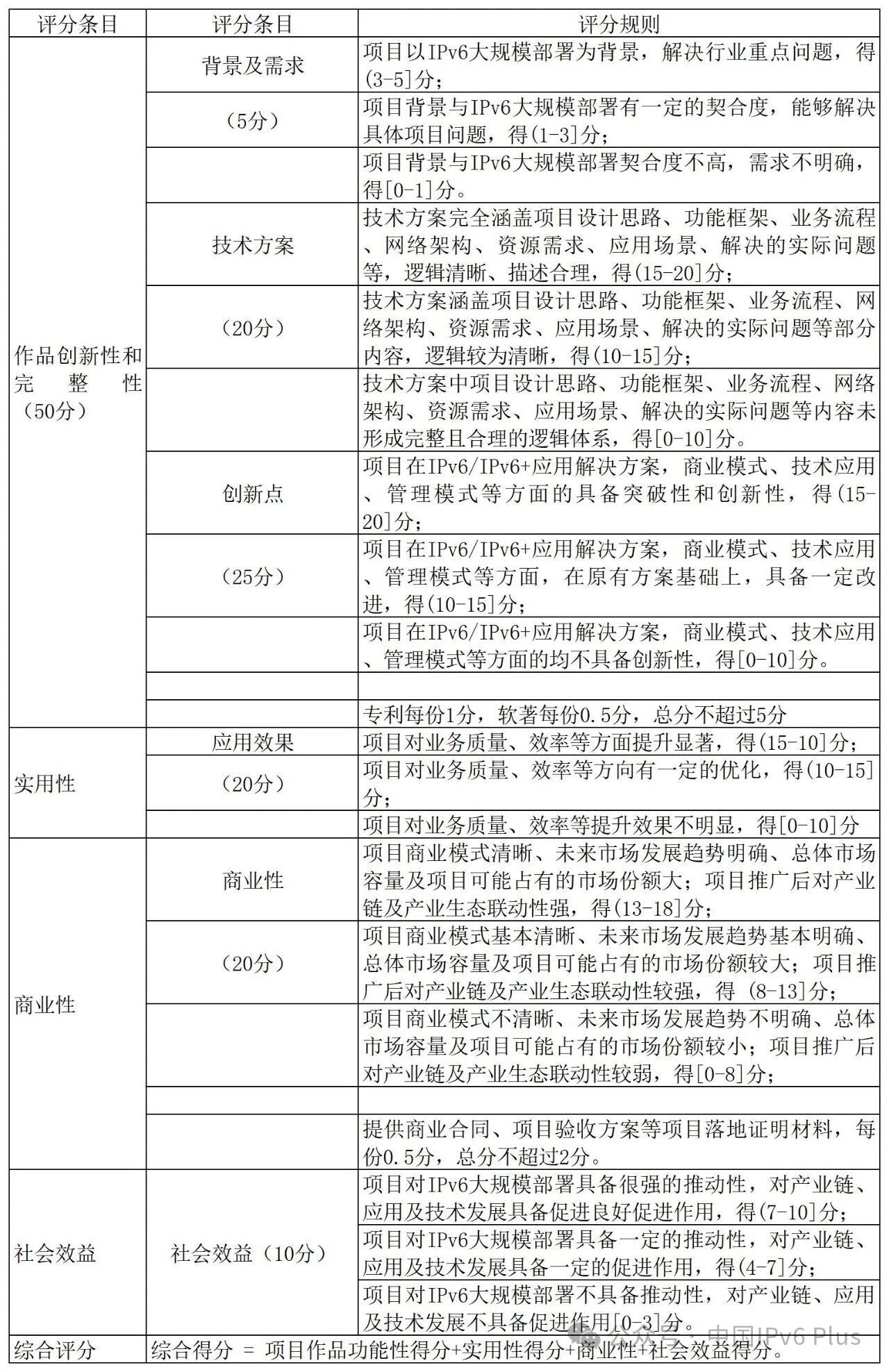
4.评分细则
项目作品评审主要从技术方案的创新性、完整性、实用性、商业性、社会效益几个方面进行。
附件:评分细则
项目作品评审主要从技术方案的创新性、完整性、实用性、商业性、社会效益几个方面进行。










































