3月7日,中国人工智能学会发布2023年度吴文俊人工智能科学技术奖励公告。
经吴文俊人工智能科学技术奖励委员会审核通过,报中国人工智能学会理事长批准,决定授予70项成果为2023年度“吴文俊人工智能科学技术奖”,现将结果予以公告。
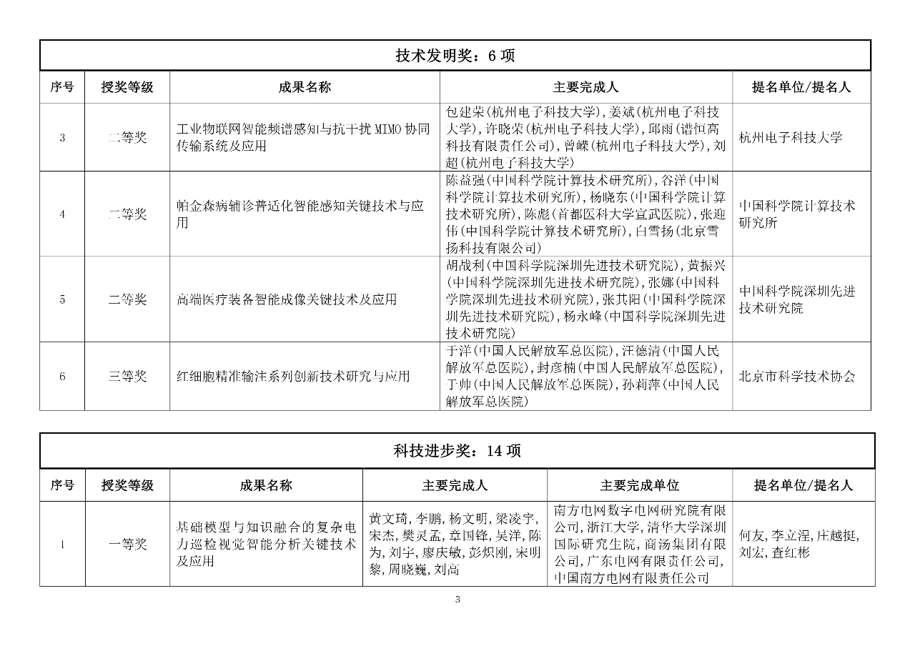
2023年度吴文俊人工智能最高成就奖1项;杰出贡献奖3项;自然科学奖一等奖3项、二等奖3项;技术发明奖一等奖2项、二等奖3项、三等奖1项;科技进步奖一等奖3项、二等奖6项、三等奖5项;专项奖(芯片项目)一等奖1项、二等奖1项;科技进步奖(科普项目)4项;科技进步奖(企业技术创新工程项目)4项;优秀青年奖15项;优秀博士学位论文获奖论文10篇、提名论文5篇。
最高成就奖获得者是中国工程院院士高文。高文,1956年3月7日出生于辽宁省大连市,计算机专家,中国工程院院士,北京大学教授、博士生导师,北京大学信息科学技术学院院长,北京大学数字媒体研究所所长,数字视频编解码技术国家工程实验室主任,北京大学深圳研究生院数字媒体研究中心主任,鹏城实验室主任。
其中,中星微技术股份有限公司、北京中星微人工智能芯片技术有限公司、重庆中星微人工智能芯片技术有限公司、上海中星微莘庄人工智能芯片有限公司参与完成的可信感知双模编解码AI芯片研发与应用被授予“2023吴文俊人工智能专项奖(芯片项目)”一等奖;北京忆芯科技有限公司参与完成的存算一体化AI芯片的研发和应用被授予“2023吴文俊人工智能专项奖(芯片项目)”二等奖。
以下为授奖名单:

















































