华为上周推出了 HarmonyOS 2 版本,给广大手机用户带去希望,但实际上这一系统面向万物互联场景,而非简单的手机应用。
在现阶段来看,华为鸿蒙系统(HarmonyOS)迅速建立一个合作共赢的软硬件商业生态是最为重要的目标之一,但目前响应者多是传统家电厂商和互联网科技厂商。
据华为消费者业务总裁余承东称,目前已有 300+ 应用和服务伙伴、1000+ 硬件伙伴、50 万以上的开发者共同参与到鸿蒙生态建设当中。

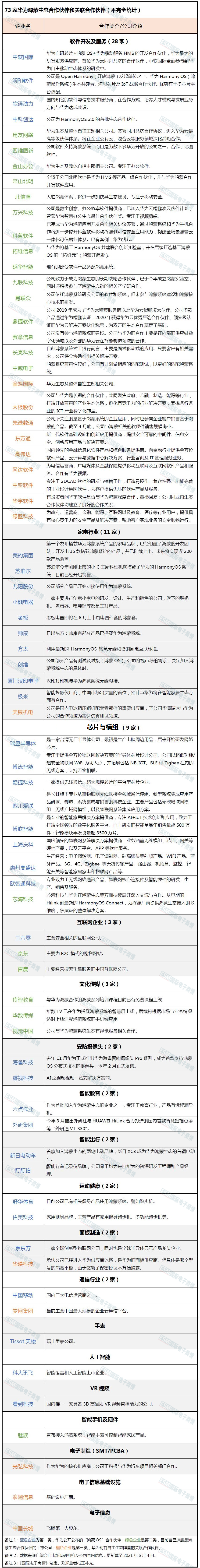
对此,《国际电子商情》通过多方渠道收集,统计了目前鸿蒙生态合作伙伴的部分名单,其中华为官宣的“鸿蒙 OS”合作伙伴有 36 家,自己主动披露参与鸿蒙生态合作的上市公司有 22 家,华为现有自主生态阵营的关联合作伙伴还有 15 家。
目前前来看,鸿蒙 OS 主要领域在于物联网 IoT 等,鸿蒙在智慧出行、智慧教育、运动健康这三个领域的布局或许能引导出全新的 AIoT 浪潮。
当然,要想成为华为合作伙伴也不是想做就能做的,经查,无论是企业资质审查,合作关系申请还是其他步骤都会有一定的门槛。
据悉,华为合作伙伴分为生态产品合作伙伴以及生态解决方案合作伙伴,包括认证级、优选级、战略级三类标准。

IT之家提醒,以下为《国际电子商情》制作的统计名单:








































