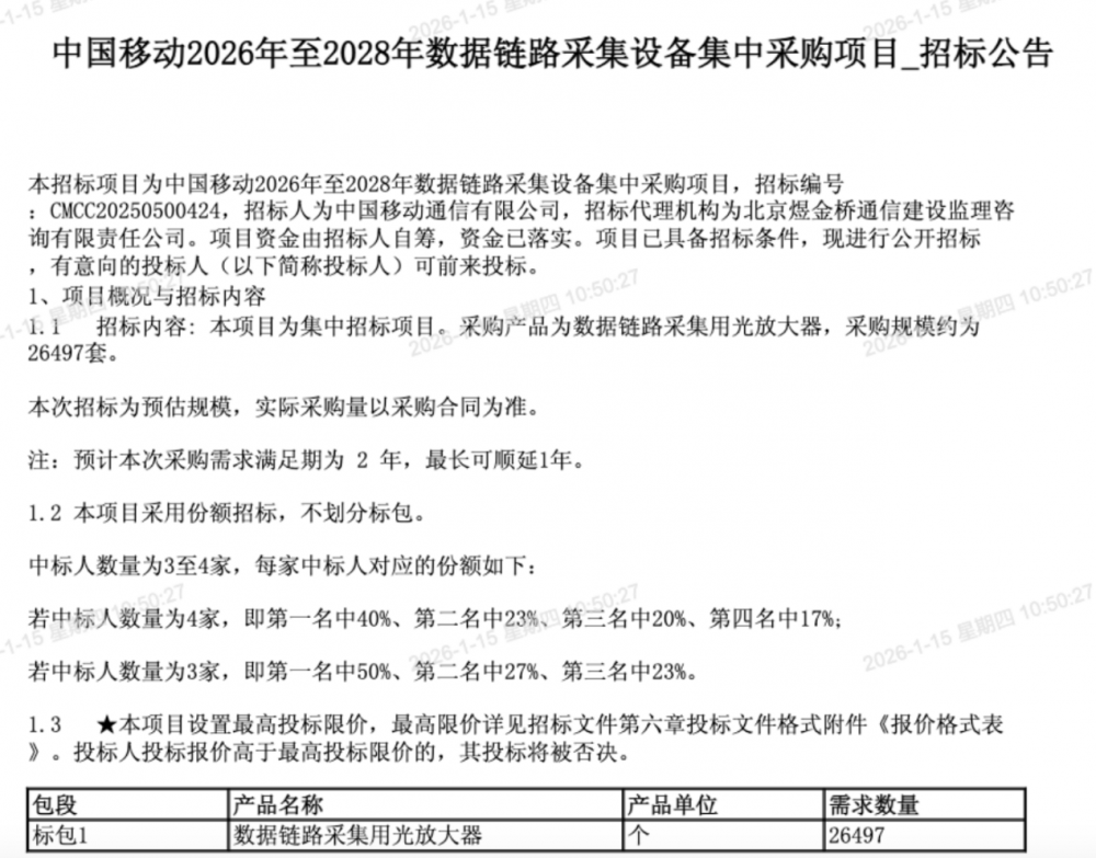
C114讯 1月15日消息(九九)中国移动采购与招标网日前发布2026年至2028年数据链路采集设备集中采购项目招标公告,采购产品为数据链路采集用光放大器,采购规模约为26497套。预计本次采购需求满足期为2年,最长可顺延1年。
该项目采用份额招标,不划分标包。中标人数量为3至4家,每家中标人对应的份额如下:
若中标人数量为4家,即第一名中40%、第二名中23%、第三名中20%、第四名中17%;
若中标人数量为3家,即第一名中50%、第二名中27%、第三名中23%。
项目设置最高投标限价,投标人投标报价高于最高投标限价的,其投标将被否决。








































